全国统一客服热线(交易日:8:30-18:00)
投顾服务热线
服务号
订阅号
登 录
退出
>
兴e课堂
>
入门知识
>
股票
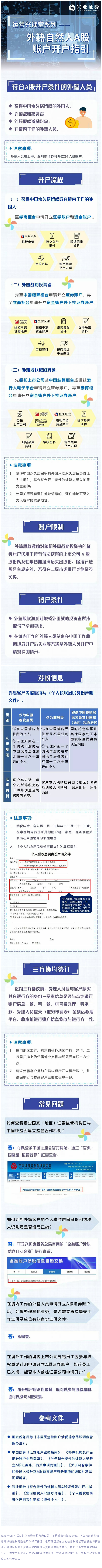
【投教·兴运营】运营兴课堂系列|外籍自然人A股账户开户指引
时间: 2019-12-30
上一篇
下一篇
其它文章阅读
资配兴发现 | 波动对收益的影响有多大?(2023-01-11 09:15:10.0)
【兴·原创】一图了解网下投资者管理规则注册要求(2022-08-19 09:02:45.0)
【兴·公告】关于2022年佛诞日期间港股通交易日安排的通知(2022-05-09 09:00:18.0)
【兴·原创】拾“遗”投资录——冶铁热焰耀古今,股东权利广征集(2024-08-03 17:25:54.0)
【兴·原创】拾“遗”投资录——三根竹扦呈百戏,持股行权强监督(2024-07-27 17:25:02.0)
【兴·原创】拾“遗”投资录——指尖为舞绕青竹,集体诉讼护权益(2024-07-19 17:24:21.0)
【兴·原创】拾“遗”投资录——脱胎成骨漆成质,纠纷调解提效率(2024-07-13 17:23:06.0)
【兴·原创】拾“遗”投资录——“千年遗梦”东巴纸,“应退尽退”识新规(下)(2024-07-06 17:22:27.0)
【兴·原创】拾“遗”投资录——“三义四德”说湖笔,“应尽应退”识新规(上)(2024-06-29 17:21:42.0)
【兴·原创】拾“遗”投资录——脸谱变换显忠奸,明辨骗局揭假面(2024-06-22 17:17:05.0)
【兴·原创】拾“遗”投资录——拓古传今录风华,退市风险详披露(2024-06-15 17:15:24.0)
【兴·原创】拾“遗”投资录——锔瓷古艺巧修器,减持新规促市兴(2024-06-08 17:14:40.0)
【兴·原创】拾“遗”投资录——醒狮采青派“利是”,上市公司话分红(2024-06-01 17:14:03.0)
【兴·原创】拾“遗”投资录——藏韵唐卡绘千年,读懂年报启新篇(2024-05-23 17:12:01.0)
【兴·原创】拾“遗”投资录——非遗酿醋传世香,严把入口强质量(2024-05-01 17:11:09.0)
关于我们
公司简介
组织架构
营业网点
发展历程
友情链接
中国证监会
中国证券业协会
上海证券交易所
深圳证券交易所
上交所投资者教育网络学院
福建证监局
兴业证券股份有限公司 版权所有 兴网备案/许可证编号:
闽ICP备11005977号-1
客服电话:95562